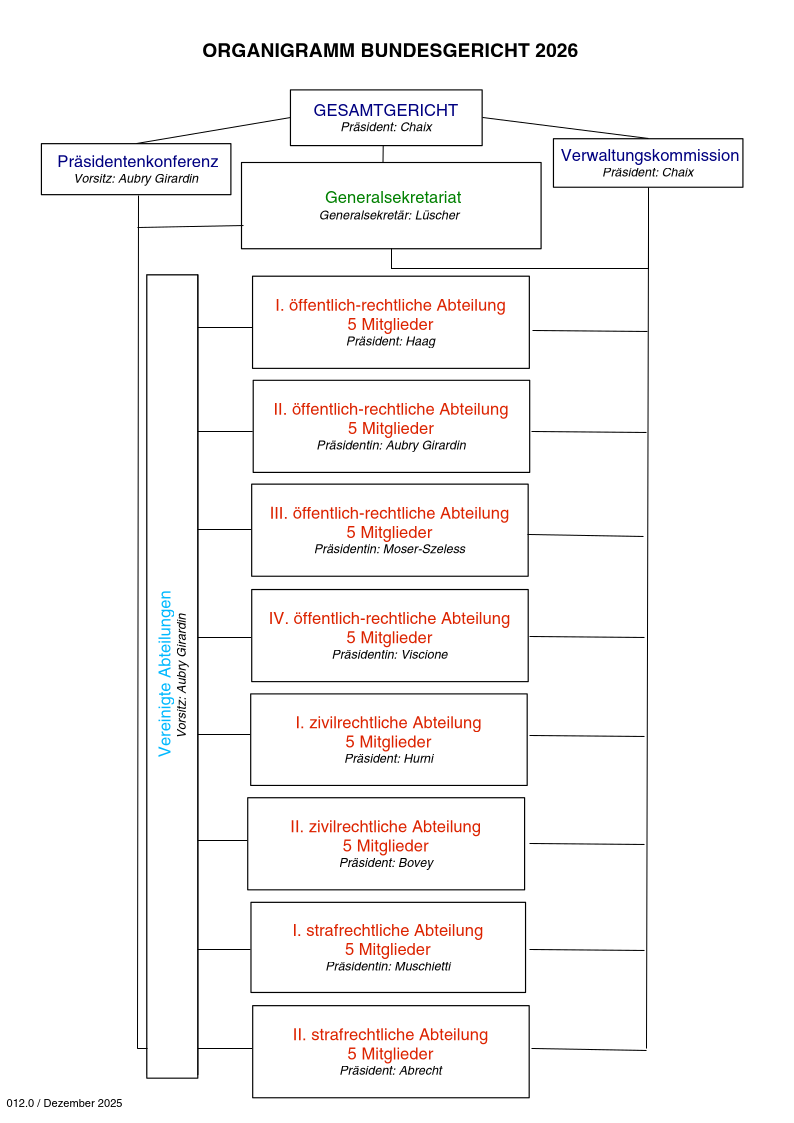
Entsprechend seiner Stellung und seinen Aufgaben hat sich das Bundesgericht organisatorisch vom ursprünglichen Einkammergericht zum Gebilde mit acht Abteilungen entwickelt: Zwei zivilrechtlichen Abteilungen, vier öffentlich-rechtlichen Abteilungen und zwei strafrechtlichen Abteilungen. Der Sitz des Bundesgerichts ist in Lausanne; die Dritte und Vierte öffentlich-rechtliche Abteilung sind in Luzern.
